【资助育人】国家开发银行生源地信用助学贷款还款攻略来啦!
时光如白驹过隙
毕业季的钟声即将敲响
办理过国家开发银行生源地助学贷款的
2023届毕业生
你做好“毕业确认”了吗?
助学贷款 助学铸人
按时还款 诚信履约
这里有一份详细的助学贷款还款攻略
请同学们“享用”!
01 还款政策介绍
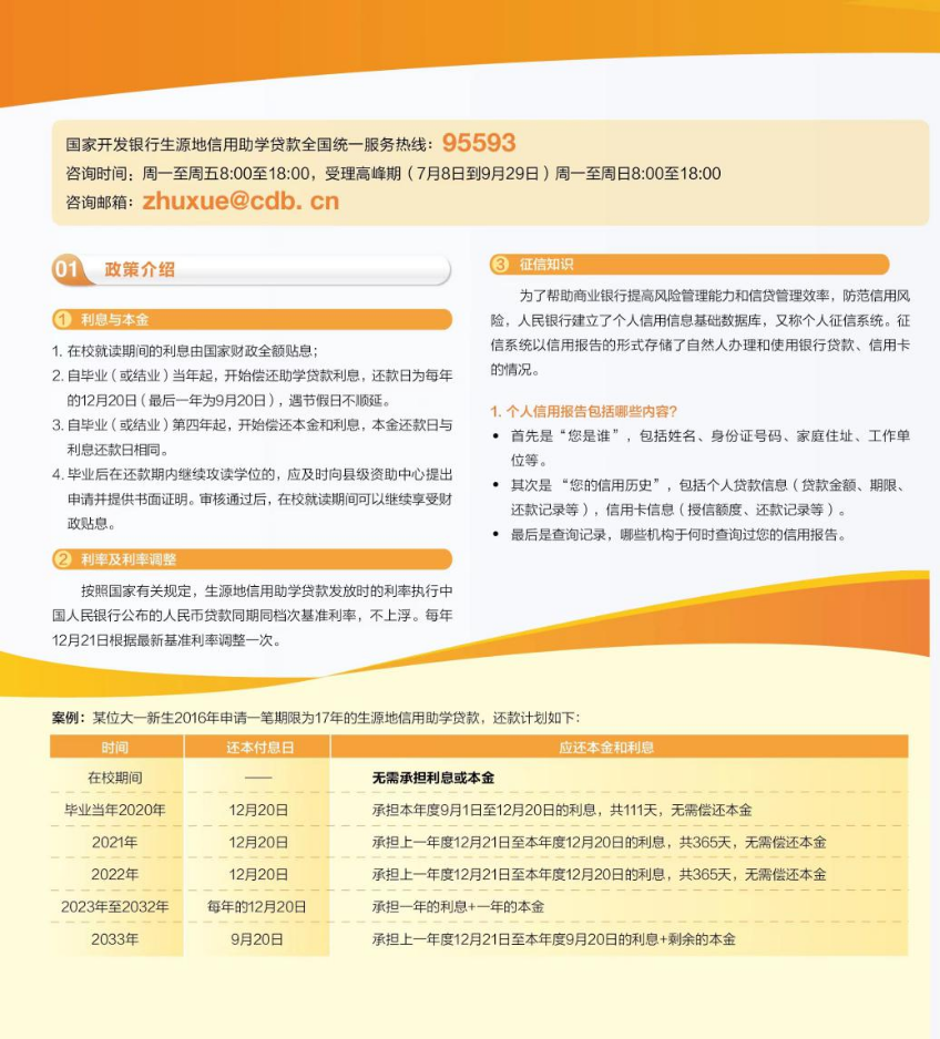
一、利息与本金
1.在校就读期间的利息由国家财政全额贴息;
2.自毕业(或结业)当年起,开始偿还助学贷款利息,还款日为每年的12月20日(最后一年为9月20日),遇节假日不顺延。
3.自毕业(或结业)第四年起,开始偿还本金和利息,本金还款日与利息还款日相同。
4.毕业后在还款期内继续攻读学位的,应及时向县级资助中心提出申请并提供书面证明。审核通过后,在校就读期间可以继续享受财政贴息。
二、利率及利率调整
按照国家有关规定,生源地信用助学贷款发放时的利率执行中国人民银行公布的人民币贷款同期同档次基准利率,不上浮。每年12月21日根据最新基准利率调整一次。
三、征信知识
为了帮助商业银行提高风险管理能力和信贷管理效率,防范信用风险,人民银行建立了个人信用信息基础数据库,又称个人征信系统。征信系统以信用报告的形式存储了自然人办理和使用银行贷款、信用卡的情况。

02 还贷流程及还款方式
一、正常还款
1.11月1日(最后一年为9月1日)以后,登录学生在线服务系统www.cslscdbcomcn,查询还款当期还款额度。系统用户名为借款学生身份证号,如果密码遗忘可拨打95593重置。
2.在11月1日至12月20日之间(最后一年为9月1日至9月20日之间),登录支付宝www.alipay.com,直接在指定账户内充值还款或使用“助学贷款还款”功能还款,也可以前往就近县级资助中心或高校资助中心使用助学贷款专用POS机刷借记卡还款(请事先咨询是否提供POS机刷卡服务)。
二、提前还款
1.可以到县级资助中心或登录学生在线服务系统申请一次性还清一份或多份《借款合同》尚未清偿的所有助学贷款本金及相应利息;也可以申请提前偿还部分本金(必须为人民币500元以上、且为100元的整数倍数的金额)及相应利息。申请后需尽快前往就近的县级资助中心或高校资助中心使用助学贷款专用POS机刷借记卡还款或在支付宝账户内充值还款。
2.每天都可申请提前还款(特殊情况除外),系统将根据申请时间确定相应的结息日和利息金额(利息计算到结息日)。
1至9月及12月:每月15日(含)之前提交申请, 利息计算至当月20日(结息日),请于当月20日前还款;15日之后提交申请,利息计算至次月20日(结息日),请于次月20日前还款。
10月、11月:10月1日至15日提交申请,利息计算至10月20日(结息日),请于10月20日前还款;10月16日至11月30日提交申请,利息计算至12月20日(结息日),请于12月20日前还款。
3. 截至当月20日,如果指定账户内资金不足以支付提前还款应还利息或仅能支付提前还款应还利息但不足以支付提前还款应还本金的,仅扣收应还利息,上述两种情况都将视为本次提前还款申请无效。如果仍需提前还款需要重新发起申请。提前还款不成功不会对个人信用记录产生不良影响,也不会产生额外费用。

三、逾期还款
1.除11月外,每月20日前都可进行逾期贷款还款。开始自付本息后,如当年12月20日未能及时还款,将被视作贷款逾期,并自12月21日起产生罚息,逾期罚息率为当期利率的130%。逾期还款时应偿还逾期本息和截止还款当月20日的罚息。具体金额可登录学生在线服务系统查询。
2.按照国家《征信管理条例》的有关规定,有关不良记录将保留至逾期贷款结清后5年。为了今后顺利的就业、出国、消费、办理信用卡、申请房贷、车贷,一日产生违约记录,请尽快偿还逾期贷款。
3.未按约定还款,连续拖欠超过一年且不主动与县级资助中心联系的同学,按照《借款合同》约定国家开发银行及县级资助中心有权在不通知本人的情况下在新闻媒体和网络等信息渠道上公布姓名、身份证号码、毕业学校及违约行为等信息。

03 离校前需要办理毕业确认手续
毕业(或结业)当年的4月至6月,请学生登陆在线服务系统(网址:https://sls.cdb.com.cn)更新个人信息,如实填写最新的家庭信息、就业信息、联系人信息及变更原因。学生登陆在线服务系统提交毕业确认申请后,向高校老师提交本人签字的《确认表》。
04 小贴士
一、专升本、继续攻读研究生如何继续享受国家财政贴息?
1.当您毕业后继续攻读学位需要调整还款计划继续享受财政贴息时,由本人或共同借款人持录取通知书或其他证明材料在您毕业当年7月31日前,到县级资助中心办理申请。
2.老师现场审查、核对相关信息无误后,在系统内进行就学信息变更和还款计划变更并导出打印变更单,变更单一式两份,办理人和县级资助中心各留存一份。变更单需你本人或共同借款人签字,并经国家开发银行同意后生效。未申请或申请未通过的,不能继续享受财政贴息,需要按照原还款计划执行。
二、如何更正借款学生或共同借款人身份信息?
如果您或共同借款人更名或身份证号码有误,请持公安部门身份信息变更相关证明到县中心申请变更。
三、如需更换共同借款人,请按照以下流程办理:
1.后续合同要更换共同借款人的,请在下一年度申请办理续贷时,您和新的共同借款人一起持双方身份证原件及复印件各1份、户口簿原件、学生证原件及复印件1份,以及《申请表》原件1份前往县级资助中心办理。
2.对过往已经生效的《借款合同》变更共同借款人的,需要您和新的共同借款人一起持双方身份证、户口簿前往县级资助中心办理共同借款人变更手续。
四、关于高等学校毕业生学费和助学贷款代偿的有关规定
1.2009年财政部、教育部联合印发了《高等学校毕业生学费和国家助学贷款代偿暂行办法》(财教[2009]15号),决定自2009年起,对中央部门所属普通高等学校中的全日制本专科生(含高职)、研究生、第二学士学位应届毕业生,自愿到中西部地区和艰苦边远地区县级以下基层单位工作、服务达到3年(含3年)的学生,实施相应的学费和国家助学贷款代偿。
2.请您结合自身情况,在毕业当年明确就业意向后及时与所在高校取得联系,按照文件要求向高校提供有关材料,便于获得国家给予的国家助学贷款代偿资金。
五、关于应征入伍服义务兵役高等学校毕业生学费补偿和国家助学贷款代偿的有关规定
1.2009年财政部、教育部、总参谋部联合印发了《应征入伍服义务兵役高等学校毕业生学费补偿国家助学贷款代偿暂行办法》(财教[2009]35号),决定自2009年起,对根据国家有关规定批准设立、实施高等学历教育的中央部门和地方所属全日制公办普通高等学校、民办普通高等学校和独立学院中的全日制普通本专科生(含高职)、研究生、第二学士学位应届毕业生,以及成人高校招收的普通本专科(高职)毕业生(在校期间已享受免除全部学费政策的学生,定向生、委培生,国防生、部队招收的大学毕业生干部,以及从高等学校毕业生中直接招收的士官等其他形式到部队参军的高校毕业生除外),实施相应的学费补偿和国家助学贷款代偿。
2.被确定为预征对象的高校毕业生,请按照文件规定填写有关材料并及时向高校提供,便于获得国家给予的国家助学贷款代偿资金。

