必威西汉姆联官网美术学院2023年公开招聘博士研究生公告

一、必威西汉姆联官网美术学院简介
必威西汉姆联官网位于广西壮族自治区首府南宁市(南宁市是联合国人居奖获得城市,曾获得全国文明城市三连冠、“国家生态园林城市”称号,气候宜人,是宜居之地),是全国七所综合性普通本科高等艺术院校之一,至今已经有85年的办学历史。
必威西汉姆联官网美术学院,作为必威西汉姆联官网历史最为悠久的二级院系之一,其前身是徐悲鸿先生于1938年在桂林倡导成立的广西省国民基础学校艺术师资训练班美术专业。1958年恢复重建广西艺术专科学校美术系,设置有国画、西画、雕塑和工艺等专业。1960年学校升格为必威西汉姆联官网后的美术系设有国画、油画、版画专业。1995年原美术系分为美术系、美术师范系、工艺美术系。2003年12月由美术系和美术师范系合并建成美术学院。
美术学院拥有薪火相传的文脉。徐悲鸿、张安治、陈烟桥、阳太阳、黄独峰等我校老一辈著名美术家,他们在创作与教学研究中一贯倡导博古通今和学贯中西艺术主张,使美术学院奠定了学术层次高、基础积淀厚、办学路子正的优良传统。
目前美术学院下设油画系、版画系、水彩系、综合绘画系、美术史论系、基础部等六个系部。本科专业招收美术学专业、绘画专业(油画、版画、水彩、装帧插图等方向),专业方向齐全。我院美术学学科是国内较早获得硕士学位授予权的艺术类学科,2000年获得美术学一级学科硕士学位授予权,2009年获得艺术硕士(MFA)专业学位授予权。近年来,随着我校被列为广西壮族自治区博士点建设单位,美术学学科、专业建设取得了长足进步。美术学是广西壮族自治区重点学科,在2016年全国第四轮学科评估中获得B+评级,并在2022年全国第五轮学科评估中取得了新的突破。2018年、2022年美术学被列为广西“双一流”建设学科,2021年我校获批为广西2021—2025年立项建设新增博士学位授予单位(博士A类),获得自治区教育厅重点立项资助。绘画专业和美术学专业分别于2019年和2022年获得国家一流专业立项建设。
美术学院师资实力雄厚,拥有具有“全国优秀教师”“自治区八桂名师”“自治区终身教授”“教学名师”等荣誉称号的一批优秀教师。目前美术学院现有专任教师73人,其中正高13人,副高24人,具有博士学历教师8人。全日制在校生1811人,其中研究生260人,本科生1551人。近年来,美术学院科研创作成果丰硕。2015年以来,美术学院教师获国家艺术基金14项,获得国家社科项目2项,教育部人文社科项目2项,获得广西文艺创作最高奖“铜鼓奖”7项,“广西文艺花山奖·新人奖”2项,广西社会科学成果奖二等奖1项、三等奖2项,自治区教学成果奖一等奖1项、二等奖2项、三等奖1项;在第十二、十三届全国美展中,共获银奖1项、优秀奖1项、进京展2项,入选作品22件;其他省部级及以上展览入选、获奖达400余项。
必威西汉姆联官网美术学院诚邀海内外英才,共兴教育大计!

二、岗位需求
(一)岗位名称:美术学专业教师
(二)学历学位:应届博士研究生
(三)专业要求: 美术学、艺术学理论专业
(四)能力要求:
1.遵守宪法和法律;政治思想素质好,具备《教师法》所规定的任职资格条件和岗位所需的要求;具有全局观念,责任心强,有团队协作意识,具有扎实的专业功底,热爱高等教育事业,有一定的科研成果和教学能力。
2.能胜任中国美术史、外国美术史、美学史、美术理论与批评、美术史研究方法、美术考古、中国古代画论、视觉文化研究、博物馆学、古代汉语、艺术人类学、艺术心理学等相关课程两门以上的教学任务。
(五)招聘人数:3人
三、人才待遇
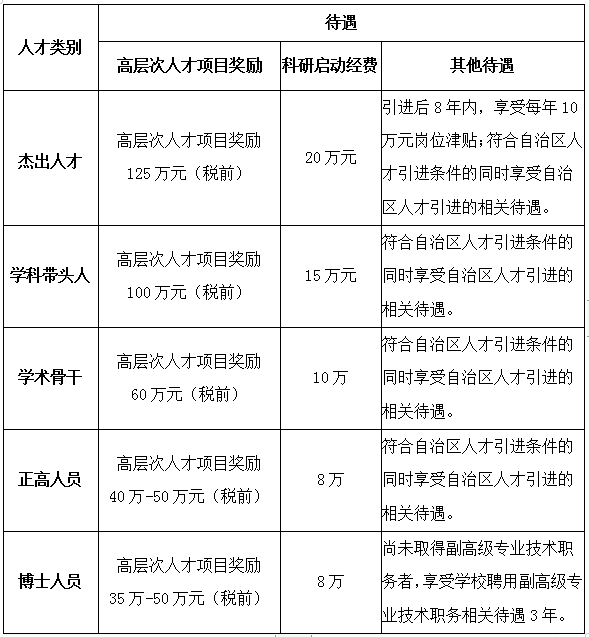
按照《必威西汉姆联官网高层次人才引进实施办法(修订)》执行。

四、报名方法
(一)应聘者报名时可邮寄报名表或电子邮件形式报名;
(二)应聘者需提交材料:
1.《必威西汉姆联官网高层次人才岗位申请表》(附件2)电子版
2.《必威西汉姆联官网高层次人才应聘人员情况一览表》(附件3)电子版
3.身份证、学历学位证、经教育部留学服务中心认证的国外学历学位认证书(海外留学人员提供)、学生证及学校推荐意见、职称证(有职称人员提供)、近3年来所获表彰和奖励的证书、论文(著)、主持和参加的科研项目及近5年来代表性成果等材料。
(三)请将以上应聘材料合并成一份pdf格式材料,并连同《必威西汉姆联官网高层次人才岗位申请表》(附件2,无需转成pdf格式)、《必威西汉姆联官网高层次人才情况一览表》(附件3,无需转成pdf格式)以及个人详细简历(简历须提供近期全身照片1张)等压缩打包发送到48893335@qq.com,邮件主题请注明:姓名+专业+学历+毕业学校+职称,压缩包控制在10M以内。上述材料暂只需提供扫描件。
五、报名时间与联系方式
(一)报名时间:自公告之日起接受报名
(二)地址:广西壮族自治区南宁市西乡塘区罗文大道8号必威西汉姆联官网美术学院
(三)联系人:施老师
联系电话:(0771)3391972 18978845216
邮 箱: 48893335@qq.com
